模态框(Modal)标题

在这里添加一些文本

模态框(Modal)标题

下载引用文件后,可以用常见的文献管理软件打开和编辑,包括: BibTex, EndNote, ProCite, RefWorks, and Reference Manager.

选择文件类型/文献管理软件名称

选择包含的内容

  • 首页
  • 期刊介绍
  • 编委会
  • 征稿简则
  • 期刊奖项
  • 出版伦理
  • 期刊订阅
  • 广告合作
  • 联系我们
  • English
  • 作者登录
  • 专家审稿
  • 编辑办公
  • 主编办公
  • 当期目录
  • 过刊浏览
2025年, 第41卷, 第11期 
刊出日期:2025-11-20
  
封面文件 目录文件
  • 全选
    |
    目录
  • 中英文目录
    2025, 41(11): 0-0.
    摘要 ( ) PDF全文 ( )   可视化   收藏
  • 庆祝创刊40周年单细胞及空间组学专栏
  • 单细胞与空间组学的技术前沿、计算范式及新兴挑战
    林贯川, 潘星华
    2025, 41(11): 1559-1565. https://doi.org/10.13865/j.cnki.cjbmb.2025.10.0001
    摘要 ( ) PDF全文 ( )   可视化   收藏
    单细胞与空间组学技术正在引领生命科学领域一场深刻的范式变革,推动研究视角实现双重跃升:从“群体细胞平均”走向“单细胞精度”,从“细胞组成”回归“组织空间结构”。这一转变极大深化了我们对生命复杂系统及其运行机制的理解。在技术层面,单细胞研究已由早期的单一转录物组检测,发展为可同步获取多组学信息的整合分析体系;而空间组学的兴起则基于转录物特征成功再现了细胞在原生组织中的空间位置信息或微生态,进一步拓展至空间表观遗传乃至空间多组学维度。在计算方法上,人工智能与机器学习已成为核心引擎,贯穿数据整合、空间区域解析、细胞通讯及其他功能推断乃至基础大模型构建等多个环节,不仅有效应对海量数据的处理及其与历史数据的整合难题,更成为发现生物学新规律的重要工具。这些技术进步催生了重要的理论框架创新。在临床转化方面,该技术体系尤其在精准肿瘤学中展现出变革性潜力——通过揭示肿瘤异质性和免疫微环境的空间构象,并借助单细胞数据开展反卷积建模,为疾病诊断、预后评估和个性化治疗开辟了新路径。尽管当前在技术通量、算法效率和临床转化等方面仍存在挑战,但单细胞与空间组学和人工智能等前沿领域的深度融合,必将持续推动生命科学基础研究迈向机制化和预测性的新阶段,最终为精准医学的实践注入强劲动力。
  • 单细胞及空间组学技术:解析动物骨骼肌发育进程
    熊明福, 孔思远, 张永生
    2025, 41(11): 1566-1578. https://doi.org/10.13865/j.cnki.cjbmb.2025.09.1276
    摘要 ( ) PDF全文 ( )   可视化   收藏
    骨骼肌作为机体重要组织(约占体重40%),由肌纤维、肌肉干细胞和内皮细胞等多种细胞类型构成,通过时序与空间特异性调控参与运动、能量代谢及内环境稳态等生理过程。其发育分为胚胎期和出生后两个关键阶段,异常发育可导致肌营养不良等疾病,并直接影响畜禽肉类的产量与品质。近年来,单细胞转录物组学(scRNA-seq)与空间组学的结合(单细胞空间组学技术),为解析骨骼肌发育的时空动态调控网络及细胞间相互作用提供了高分辨率研究工具。本文综述了骨骼肌发育的分子机制及其在畜牧育种中的应用价值,系统梳理了单细胞组学、空间组学及单细胞空间组学技术在骨骼肌发育中的研究进展、分析流程、数据资源及未来方向。其中,单细胞组学可通过拟时序分析和RNA 速度分析等手段,揭示牛、猪、藏鸡等不同畜禽骨骼肌细胞异质性和肌纤维分化轨迹,鉴定MYF5、MYOD1等关键转录因子及FGF7-FGFR2等细胞通讯通路,同时解析品种间成肌细胞分化时机、细胞组成比例的分子差异;空间组学依托 Visium、Seq-Scope 等技术,实现小鼠、大西洋鲑鱼及肉鸡病理模型中基因表达的空间定位,明确神经肌肉接头区域特异性基因、炎症 - 纤维化级联反应的空间分布规律,弥补单细胞技术空间背景丢失的缺陷;单细胞空间组学技术虽直接应用案例有限,但已通过MERFISH技术解析面肩肱型肌营养不良症成肌细胞命运异常,且在技术选择上需结合研究目标、分子模态及分辨率需求,数据分析需通过 DCA 降噪、RCTD 细胞类型映射等方法应对数据稀疏性等挑战。此外,本文还汇总了 HCA、PanglaoDB 等 16 个肌肉发育相关数据库,探讨了三类技术在成肌细胞命运定向调控、生长周期精准干预、微环境相互作用改良及多组学遗传育种模型开发等方面的潜在应用,为骨骼肌发育基础研究与畜牧产业实践提供更全面、细致的理论参考与技术支撑。
  • Signac.UIO:基于R-Shiny技术的单细胞ATAC-seq数据交互式分析平台构建与应用
    罗玉燕, 罗晓敏, 黄洁茹, 徐斯文
    2025, 41(11): 1579-1589. https://doi.org/10.13865/j.cnki.cjbmb.2025.09.1270
    摘要 ( ) PDF全文 ( )   可视化   收藏
    单细胞染色质可及性测序(Single-cell assay for transposase-accessible chromatin sequencing,scATAC-seq)是解析细胞异质性与基因调控网络的重要技术,在表观遗传研究中应用广泛。但其数据分析流程复杂和编程门槛高,阻碍了在非程序员科研群体中的推广应用。为此,本文基于R语言的Shiny框架,整合Signac与Seurat等主流分析工具,开发了模块化、可视化的scATAC-seq数据分析平台——Signac.UIO。平台包含数据质控、细胞过滤、降维聚类、差异分析、细胞注释、通路富集、模体识别与转录因子足迹等10个功能模块,覆盖分析流程各关键环节。用户可通过图形界面完成操作,获得交互式可视化结果。平台已在PBMC公开数据集上验证其稳定性与实用性,现部署于服务器(https://xulabgdpu.org.cn/Signac.UIO),为单细胞表观组学研究提供了高效和易用的技术支撑。
  • 多组学技术在克罗诺杆菌耐药性研究中的应用
    朱先培, 钮冰, 杨捷琳
    2025, 41(11): 1590-1599. https://doi.org/10.13865/j.cnki.cjbmb.2025.07.1052
    摘要 ( ) PDF全文 ( )   可视化   收藏
    本文旨在综述多组学技术在克罗诺杆菌耐药性研究中的应用进展,以深入了解其耐药机制。为开发新型治疗方法和预防策略提供科学依据;通过整合基因组学、转录物组学、蛋白质组学和代谢组学技术,分析克罗诺杆菌的基因变异、表达模式、蛋白质功能变化及代谢途径调整;具体包括全基因组测序揭示耐药性相关基因变异,RNA-seq技术监测基因表达变化模式,蛋白质组学研究蛋白质表达和功能,以及代谢组学分析代谢物动态变化;研究发现,生物膜形成、外膜蛋白质等因素显著影响克罗诺杆菌的耐药性。此外,还发现了新的潜在影响因子,例如多药外排泵基因的表达变化等,这些因子可能在增强抗生素外排、减少胞内抗生素浓度方面发挥关键作用。多组学技术为克罗诺杆菌耐药性研究提供了全面而深入的视角,揭示了多种影响耐药性的因素和潜在机制。尽管已发现一些新的影响因子,但其具体分子机制仍需进一步研究。多组学技术的应用前景广阔,有望为开发新型治疗方法和预防策略提供重要支持。
  • 单细胞与空间组学技术在缺血性脑卒中研究中的应用
    朱晓西, 王成, 余丽梅
    2025, 41(11): 1600-1609. https://doi.org/10.13865/j.cnki.cjbmb.2025.10.1273
    摘要 ( ) PDF全文 ( )   可视化   收藏
    缺血性脑卒中(ischemic stroke, IS)研究因传统技术难以解析细胞异质性及时空动态而面临瓶颈。单细胞与空间组学技术的发展为突破这一局限提供了革命性工具。单细胞组学技术通过对数千个细胞进行高通量测序,揭示了IS后神经元、胶质细胞、免疫细胞等的高度异质性和动态状态转变,例如小胶质细胞存在促炎与抗炎功能亚群,星形胶质细胞呈现不同的活化状态谱系。伪时间分析进一步重构了细胞在损伤修复过程中的命运轨迹。空间组学技术则通过原位捕获重构基因表达的空间图谱,阐明缺血核心区、半暗带和健康脑区之间的分子梯度差异,并能解析关键的细胞间相互作用网络。整合单细胞测序的深度分型与空间组学的原位定位信息是当前核心策略。这种多模态分析能将细胞亚群精准锚定至其空间微环境,揭示其分布规律与功能,并构建更精确的细胞通讯图谱,从而极大推动了对IS机制的精细解析。该策略已加速了潜在生物标志物和时空特异性治疗靶点的发现。尽管面临样本制备、数据整合与技术噪音等挑战,未来通过多学科交叉、多组学融合与人工智能的深度挖掘,单细胞与空间组学技术有望全面革新对IS的认知,最终促进其早期诊断、精准分型及个体化治疗策略的发展。
  • 单细胞测序与空间转录物组测序:揭秘间充质干细胞异质性与空间微环境的动态演变
    李刘佳钰, 王成, 余丽梅
    2025, 41(11): 1610-1621. https://doi.org/10.13865/j.cnki.cjbmb.2025.10.1268
    摘要 ( ) PDF全文 ( )   可视化   收藏
    间充质干细胞(mesenchymal stem cells, MSCs)因其多向分化潜能和免疫调节特性,在再生医学中具有广阔应用前景,但其功能异质性和微环境依赖性仍是临床应用的重大挑战。近年来,单细胞转录物组测序(single-cell transcriptome sequencing,scRNA-seq)与空间转录物组测序(spatial transcriptome sequencing,ST-seq)技术的结合,为系统解析MSCs的异质性、功能多样性及微环境相互作用提供了革命性工具。应用scRNA-seq技术,研究成功解析了MSCs的功能异质性,精准鉴定出促血管生成、免疫调节和基质重塑等关键功能亚群;而ST-seq技术则系统揭示了MSCs在组织中的特异性空间分布及其与微环境的动态相互作用网络。这2种技术整合应用不仅构建了MSCs“身份-定位-功能”的三维图谱,还揭示了特定亚群在组织修复中的时空动态调控机制。未来结合Xenium等人超高分辨率ST-seq、多组学联合及人工智能分析,将推动MSCs研究从描述性分析向精准干预转变,为功能亚群筛选和微环境编程治疗提供新策略。本文系统总结了scRNA-seq与ST-seq技术在MSCs研究中的最新进展,深入探讨了其在解析细胞异质性、空间微环境及临床转化中的应用,为再生医学的精准治疗提供了理论依据和技术方向。
  • 综述
  • 坏死性凋亡在肿瘤治疗中的作用机制
    宁艳萍, 陈柳燕, 周素芳
    2025, 41(11): 1622-1632. https://doi.org/10.13865/j.cnki.cjbmb.2025.07.1169
    摘要 ( ) PDF全文 ( )   可视化   收藏
    细胞死亡分为程序性细胞死亡(programmed cell death,PCD)和非程序性细胞死亡(non-programmed cell death,NCD),其中坏死性凋亡是一种不依赖胱天蛋白酶(caspase)的PCD形式,由受体相互作用蛋白质激酶 1 /3(receptor-interacting protein kinase 1/3,RIPK1-RIPK3 )、含TIR 结构域诱导干扰素-β(TIR-domain-containing adapter-inducing interferon-β,TRIF)-RIPK3、Z-DNA 结合蛋白1(Z-DNA binding protein 1,ZBP1)-RIPK3 和Ⅰ/Ⅱ型干扰素受体(type I/II interferon receptors,IFNRs)4条信号通路调控,这些信号通路通过相互作用,调节核心分子RIPK1、RIPK3、混合谱系激酶结构域样蛋白(mixed lineage kinase domain-like protein,MLKL)等的活性,进而决定坏死性凋亡的发生。信号通路的失调会导致包括癌症等多种疾病的发生。坏死性凋亡不仅通过促进肿瘤细胞死亡抑制肿瘤的发生与进展,还能通过其促炎特性,创造有利于肿瘤细胞生长的肿瘤微环境(tumor microenvironment,TME),进而促进肿瘤的生长和转移。因此,坏死性凋亡在癌症中的双重作用使其成为肿瘤治疗中的重要研究方向。本文综述了坏死性凋亡的关键信号通路,探讨了其与细胞存活、细胞凋亡和细胞焦亡等其他细胞死亡途径的相互作用。同时,分析了坏死性凋亡在癌症进展中的双重调控机制,并讨论了通过调节坏死性凋亡克服肿瘤治疗耐药性的问题,进一步探讨了其潜在的治疗靶点与应用前景,旨在为癌症治疗提供新的干预策略和理论依据。
  • 以叶酸受体α为靶点的抗体偶联药物在肿瘤治疗中的临床应用
    杨诗婷, 刘雪, 罗文新
    2025, 41(11): 1633-1644. https://doi.org/10.13865/j.cnki.cjbmb.2025.07.1114
    摘要 ( ) PDF全文 ( )   可视化   收藏
    叶酸受体α(folate receptor α,FRα)在多种实体瘤中高表达,而在正常细胞中低表达,使其成为理想的抗肿瘤治疗靶点。抗体偶联药物(antibody-drug conjugate, ADC)能够精准地将细胞毒性药物递送至肿瘤细胞,提高治疗的特异性和有效性。本文综述了以FRα为靶点的ADC药物在临床研究中的最新进展。FRα由FOLR1基因编码,是一种糖基磷脂酰肌醇锚定的细胞表面糖蛋白。它在正常生理过程中参与叶酸的摄取和代谢,但在多种肿瘤中异常高表达,促进肿瘤细胞增殖、侵袭和转移。近年来,针对FRα的ADC药物开发取得了显著进展,多个药物进入临床试验阶段,显示出良好的抗肿瘤活性和安全性。本文详细介绍了FRα的结构和功能,其在实体瘤中的表达情况,以及靶向FRα的ADC药物的最新临床研究进展。重点讨论了Mirvetuximab Soravtansine、Luveltamab Tazevibulin、Farletuzumab Ecteribulin等药物的临床研究结果,这些药物在不同肿瘤类型中展现出显著的抗肿瘤效果,其中Mirvetuximab Soravtansine已获FDA加速批准上市。尽管FRα ADC展现了巨大潜力,但研究指出,其在临床应用中面临毒性管理、生物标志物定义及临床转化等挑战。未来研究需优化FRα ADC的设计,包括抗体选择、连接子稳定性和药物载荷效率等,并探索其与其他疗法的联合应用,以提高治疗效果并扩大治疗窗口。同时,深入研究FRα在肿瘤微环境中的作用机制与其他信号通路的交互作用,将为FRα ADC药物研发提供更坚实的理论基础。总之,FRα ADC药物的研发正快速推进,有望为FRα阳性肿瘤患者带来新的治疗选择。
  • circRNA通过调控线粒体功能在心血管疾病中的作用机制及研究技术的现状
    杨岭, 张钲
    2025, 41(11): 1645-1655. https://doi.org/10.13865/j.cnki.cjbmb.2025.08.1152
    摘要 ( ) PDF全文 ( )   可视化   收藏
    心血管疾病(CVDs)是全球范围内致死和致残的主要原因之一,近年来环状RNA(circRNA)在心血管疾病中的调控作用日益受到关注。线粒体功能对于心肌细胞的能量代谢、氧化应激平衡、钙离子稳态以及细胞存活至关重要。大量研究表明,circRNA可通过多种机制影响线粒体功能,包括调控线粒体基因组(mtDNA)表达与稳定性、干预氧化磷酸(OXPHOS)化过程及活性氧(ROS)生成清除、调节线粒体钙稳态,并参与线粒体融合、裂解和自噬等动态变化。尽管以“ceRNA轴”为核心的miRNA海绵机制最为常见,circRNA能否直接与线粒体蛋白质及转录/复制因子作用、以及其在线粒体内的精准定位和功能仍需深入研究。技术层面,目前circRNA检测、功能验证和线粒体分组富集等方法尚不够完善,研究中多依赖细胞及动物模型,缺乏对多维度组织或疾病特异性的系统验证。展望未来,可在多组学整合框架下,引入空间分辨转录物组学、RNA 化学修饰谱及蛋白质互作组学等前沿技术,系统解析 circRNA-线粒体网络,为心肌及血管细胞能量代谢调控与心血管疾病诊治开辟新思路。
  • 小分子靶标适配体的筛选与鉴定策略
    张小娟, 王梁华
    2025, 41(11): 1656-1667. https://doi.org/10.13865/j.cnki.cjbmb.2025.09.1209
    摘要 ( ) PDF全文 ( )   可视化   收藏
    小分子通常指分子量小于1 kD的天然化合物,它们在生物科学、医药卫生和环境科学等多领域有重要的研究价值。适配体(aptamers)作为一种新型的生物识别元件,可特异地与小分子等靶标以高亲和力结合。它们是由指数富集的配体系统进化(systematic evolution of ligands by exponential enrichment,SELEX)技术筛选而得的单链短核苷酸序列。与大分子靶标的适配体相比,小分子靶标的适配体常表现出筛选困难、亲和力低和特异性差等缺点。为了解决这些瓶颈问题,本文提供了一些小分子靶标适配体筛选与鉴定的策略。首先,设计小分子靶标适配体的筛选方案时,本文提出需将关注点放在文库设计、SELEX方法、扩增方法、筛选进程监测方法和适配体序列分析方法等关键环节或方法的选择上,依据实际情况选择或设计适宜的策略。其次,适配体的结构与亲和力直接影响着它们的应用,本文简要介绍了适配体二级结构和三级结构的分析方法以及常见的6种亲和力鉴定方法。最后,本文讨论了小分子靶标适配体筛选与鉴定中存在的一些问题,展望了未来发展前景。全文旨在为小分子靶标适配体筛选与鉴定的多个环节提供研究策略,为提高适配体筛选与鉴定效率提供参考。
  • 研究论文
  • GSDME-N通过上调BAX向线粒体的聚集而加剧其细胞毒性
    邱赛涛, 赵君君, 任晓曦, 张丽荣, 周泰, 张建亮
    2025, 41(11): 1668-1677. https://doi.org/10.13865/j.cnki.cjbmb.2025.08.1159
    摘要 ( ) PDF全文 ( )   可视化   收藏
    帕金森病(Parkinson’s disease, PD)是常见的神经退行性疾病之一。最近细胞焦亡被认为是中枢神经系统疾病的多种发病机制之一,但是其具体机制尚不清楚。本文使用焦亡相关蛋白GSDME全长(GSDME-F)或GSDME-N末端(GSDME-N)的质粒转染SH-SY5Y细胞,观察到GSDME-N导致线粒体膜电位下降(P<0.0001)。为探究GSDME介导线粒体功能障碍的机制,通过蛋白质免疫印迹发现,在HEK 293T和SH-SY5Y细胞中,转染GSDME-N质粒的细胞内BAX的表达显著增加并且BAX向线粒体聚集增加(P<0.05)。使用不同浓度的鱼藤酮(rotenone,ROT)刺激SH-SY5Y细胞,蛋白质免疫印迹和JC-1染色结果表明,ROT可以诱导GSDME的切割并促使BAX的表达增加(P<0.05),BAX向线粒体聚集亦显著增加(P<0.05),并且线粒体膜电位降低(P<0.01)。同时MTT法检测细胞活力和乳酸脱氢酶(lactate dehydrogenase, LDH)释放的结果提示,在细胞焦亡之前,ROT可以诱导上述过程。此外,在ROT小鼠PD模型中,ROT诱导GSDME切割,促进BAX的表达并造成多巴胺能神经元损伤,导致小鼠运动障碍。总之,本研究发现,GSDME-N可以通过上调BAX的表达,促使BAX向线粒体聚集加剧其线粒体损伤,增加其细胞毒性。本研究的结果为进一步探究GSDME参与帕金森病的发病机制以及探索新的干预策略提供了新思路。
  • 牙龈卟啉单胞菌上调HuR抑制hsa_circ_0057552促进食管鳞癌发展
    杨睿, 谷变利, 石林林, 李硕轩, 郎耀武, 左志向, 高社干
    2025, 41(11): 1678-1686. https://doi.org/10.13865/j.cnki.cjbmb.2025.09.1186
    摘要 ( ) PDF全文 ( )   可视化   收藏
    已有研究表明,牙龈卟啉单胞菌(Porphyromonas gingivalis, P. gingivalis)感染与食管鳞癌(esophageal squamous cell carcinoma, ESCC)不良预后显著相关,虽然部分环状RNA(circular RNA,circRNA)已被证实具有抑制ESCC发生发展的功能,但其在P. gingivalis感染相关ESCC中的调控机制尚未阐明。本研究通过RT-qPCR检测发现,P. gingivalis感染下调ESCC细胞及组织中hsa_circ_0057552的表达,且下调呈感染时间和剂量依赖性特点。同时放线菌素D实验结果显示,P. gingivalis感染降低了ESCC细胞中hsa_circ_0057552的稳定性(P<0.05)。通过体外功能试验及体内小鼠荷瘤模型发现,hsa_circ_0057552过表达可显著抑制ESCC细胞的增殖、迁移、侵袭能力及肿瘤生长(P<0.05)。此外,PCR阵列结合RT-qPCR和Western印迹结果表明,P. gingivalis感染在RNA和蛋白质水平上均显著上调人类抗原R(human antigen R, HuR)的表达(P<0.05)。机制研究表明,敲降HuR显著增加了hsa_circ_0057552的表达(P<0.01),而过表达hsa_circ_0057552不影响HuR。最终RT-qPCR结果显示,si-HuR逆转了P. gingivalis对hsa_circ_0057552的抑制作用。本研究揭示,P. gingivalis调控HuR/hsa_circ_0057552,可能是其促进食管鳞癌进展的新机制,为P. gingivalis感染相关的食管鳞癌治疗提供了新的分子标志物。
  • 脂肪和肥胖相关基因调节谷胱甘肽过氧化物酶4 m6A修饰抑制3T3-L1前脂肪细胞分化
    黄麟媛, 高静, 孙一锦, 冀厚静
    2025, 41(11): 1687-1699. https://doi.org/10.13865/j.cnki.cjbmb.2025.09.1112
    摘要 ( ) PDF全文 ( )   可视化   收藏
    脂肪和肥胖相关基因(fat mass and obesity associated gene, FTO)作为一种重要的RNA N6-甲基腺苷(N6-methyladenosine,m6A)去甲基化酶,被报道可通过调节m6A修饰水平影响谷胱甘肽过氧化物酶4(glutathion peroxidase 4, GPX4)的表达。GPX4是抑制铁死亡(ferroptosis)的关键分子,而铁死亡信号的激活已被证实可显著减少小鼠原代脂肪细胞和高脂饮食喂养小鼠的脂质累积。然而,Gpx4 mRNA中具体的m6A修饰位点尚未明确,且Gpx4在小鼠脂肪细胞分化过程中的调控作用亦不清楚。为此,本研究旨在明确小鼠Gpx4 mRNA中的m6A修饰位点,并深入探讨Gpx4对3T3-L1脂肪细胞分化的调控作用。通过生物信息学分析结合MeRIP-qPCR和SELECT实验验证,本研究确定Gpx4 mRNA的一个关键m6A修饰位点位于距其转录起始位点303 bp处。利用CRISPR-Cas9技术在3T3-L1细胞中敲低GPX4并进行成脂诱导分化,油红O结果显示,GPX4敲低显著减少了胞内脂滴累积(P<0.001);RT-PCR和Western印迹分析进一步表明,关键成脂分化基因(C/ebpα、Pparγ、Lpl、Fabp4)表达情况显著下降(P<0.001)。为探究Gpx4调控作用的时间特异性,在成脂分化不同阶段给予GPX4抑制剂RSL3(100 nmol/L)。结果显示,在有丝分裂扩增期给予RSL3处理,能显著抑制成脂相关基因(Fabp4、Pparγ和Adipoq)表达并阻碍脂肪分化进程。综上所述,本研究不仅明确了小鼠Gpx4 mRNA中一个关键的m6A修饰位点(位于转录起始位点303 bp),更重要的是揭示了Gpx4在3T3-L1脂肪细胞分化中扮演的关键调控角色。这些发现不仅将FTO-m6A-GPX4-铁死亡调控轴与脂肪细胞分化联系起来,也为深入理解肥胖的病理机制提供了新的理论依据和潜在干预靶点。
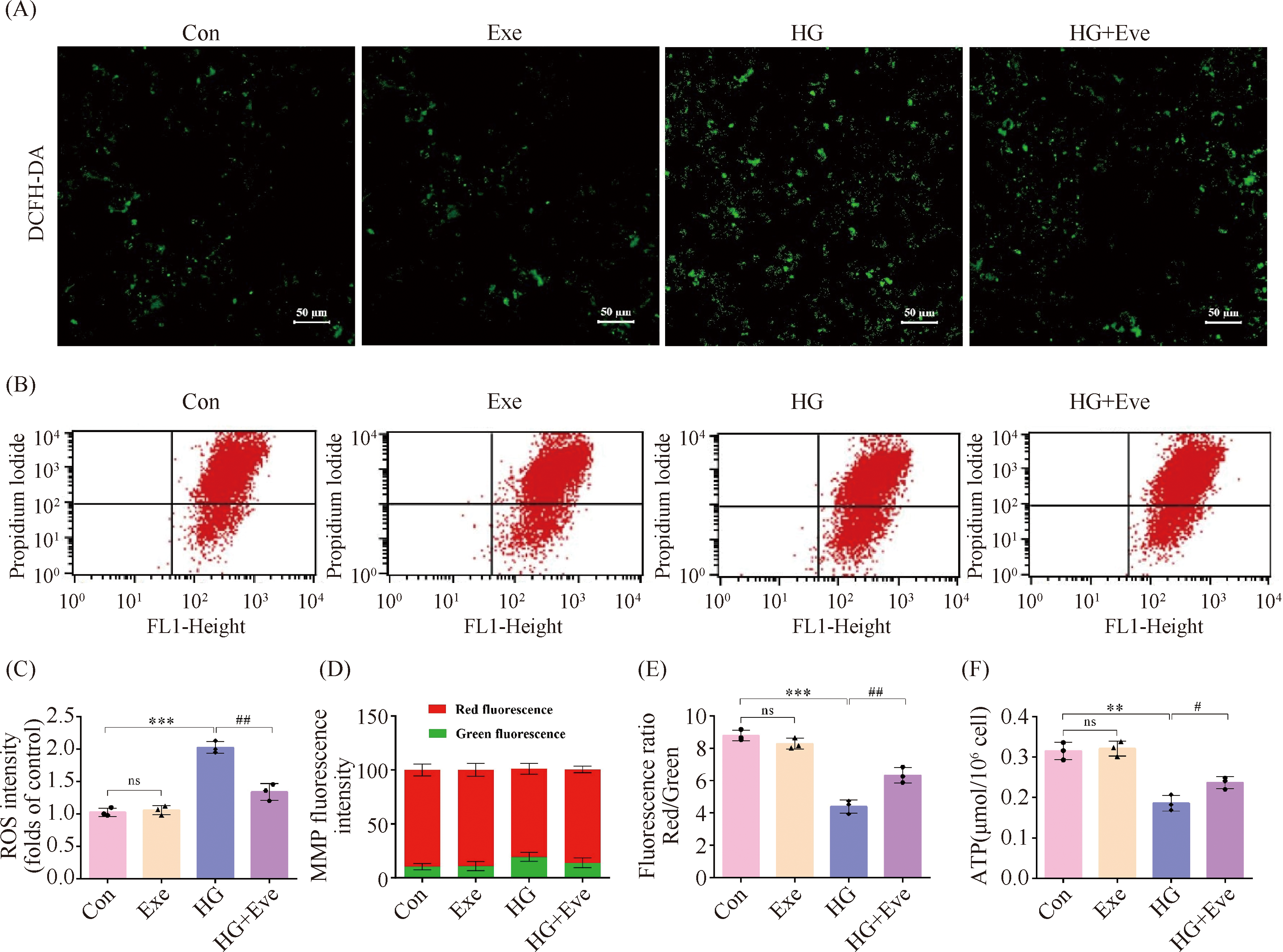
  • 有氧运动弱化脑漏-小胶质细胞免疫激活改善AD小鼠脑神经炎症
    袁顺灵, 戴声豫, 林炜, 许弟群, 刘一平
    2025, 41(11): 1700-1710. https://doi.org/10.13865/j.cnki.cjbmb.2025.08.10093
    摘要 ( ) PDF全文 ( )   可视化   收藏
    本研究旨在探究有氧运动对AD小鼠神经炎症的影响,并探讨血脑屏障、LPS位移和神经胶质细胞活化调控机制。采用3月龄雄性APP/PS1双转基因小鼠20只,随机分为安静组(SE-AD)和有氧运动组(Run-AD),3月龄雄性C57BL/6小鼠10只作为对照组(WT)。有氧运动组进行12周有氧运动训练。水迷宫结果显示,有氧运动改善了AD小鼠学习记忆能力(P<0.05);HE染色和尼氏染色结果显示,有氧运动减少了脑皮层坏死细胞及炎性细胞浸润、海马CA1区和GD区细胞核固缩(P<0.05或P<0.01),增加了脑皮层和海马CA3、DG区尼氏体面积;Western印迹和ELISA结果显示,有氧运动提高了脑Occludin、ZO-1、Claudin-5蛋白质表达(P<0.01),减少了脑LPS水平(P<0.01);qRT-PCR结果显示,有氧运动降低了TLR4、MyD88、NF-κB、IL-1β、TNF-α mRNA的表达(P<0.05或P<0.01);免疫荧光染色发现,有氧运动降低了脑IL-1β、TNF-α蛋白质荧光面积(P<0.05或P<0.01)、脑皮层和海马Iba-1、GFAP、TLR4蛋白质荧光面积(P<0.05或P<0.01),脑皮层Iba-1与TLR4荧光高度重叠,GFAP定位在Iba-1周围。综上所述,有氧运动可减轻AD小鼠神经炎症,其通过保护血脑屏障,减少LPS位移,继而弱化小胶质细胞免疫激活调控TLR4/MyD88/NF-κB信号通路减轻神经炎症。
  • 基于虚拟筛选与表面等离子体共振技术的FAM3A小分子药物研究
    徐子硕, 史超, 陈张鑫, 薛哲勇, 黄力新, 常振战
    2025, 41(11): 1711-1718. https://doi.org/10.13865/j.cnki.cjbmb.2025.09.1208
    摘要 ( ) PDF全文 ( )   可视化   收藏
    序列相似性家族3A蛋白(family with sequence similarity 3 member A, FAM3A)是一种新型线粒体蛋白质,通过增强ATP合成与分泌、调控ATP-P2受体-Akt信号通路,在肝的葡萄糖和脂质代谢中发挥核心作用,其功能异常与非酒精性脂肪性肝病(non-alcoholic fatty liver disease, NAFLD)及2型糖尿病(type 2 diabetes mellitus, T2DM)的病理机制密切相关。本研究以FAM3A蛋白为靶点,通过虚拟筛选获得47种具有潜在结合能力的小分子化合物,表面等离子体共振(surface plasmon resonance, SPR)技术分析结果表明,3种小分子化合物与FAM3A存在较高的结合亲和力,复合物晶体结构解析及分子间作用力分析揭示了化合物Index 2 (二氢槲皮素,taxifolin)与FAM3A的结合模式。本研究为FAM3A相关药物开发提供了有价值的化合物骨架,为非酒精性脂肪性肝病及2型糖尿病的药物研发奠定了基础。
  • RVG-EVs递送靶向circHIPK3的siRNA通过增强线粒体自噬流抑制小胶质细胞M1型极化
    杨郁, 董娜, 张弛, 胡圳圳
    2025, 41(11): 1719-1728. https://doi.org/10.13865/j.cnki.cjbmb.2025.09.1167
    摘要 ( ) PDF全文 ( )   可视化   收藏
    小胶质细胞活化介导的神经炎症反应是多种脑疾病发生发展的重要病理基础。环状RNA(circRNA)在神经炎症调控中的作用日益受到关注。本研究旨在探讨靶向抑制环状RNA HIPK3(circHIPK3)对脂多糖(LPS)诱导的 BV2 小胶质细胞极化及其分子机制的影响。结果显示,LPS刺激显著诱导BV2 细胞向促炎M1表型极化,并上调circHIPK3表达(P<0.01)。成功构建装载circHIPK3 siRNA的工程化改造外囊泡(RVG-EVs-sicHIPK3),其经透射电镜(TEM)观察具有典型外囊泡形态,纳米颗粒跟踪分析(NTA)显示,粒径峰值在70 nm,Western印迹检测证实,其表达外囊泡膜特征性膜蛋白质。RVG-EVs-sicHIPK3处理显著抑制了LPS诱导的培养上清炎症因子 (TNF-α、IL-6、IL-1β) 水平的升高以及细胞M1表型标志蛋白质 (CD16、CD86) 的表达 (P<0.01)。同时,RVG-EVs-sicHIPK3增加了细胞内线粒体自噬体数量,上调自噬相关蛋白质LC3-II/LC3-I的比值(P<0.01),并下调自噬相关蛋白质p62及线粒体特异性蛋白质 (TOMM20、TIMM23) 的表达 (P<0.01)。线粒体自噬抑制剂Mdivi-1可显著逆转RVG-EVs-sicHIPK3对炎症因子水平、M1标志蛋白质及线粒体蛋白质表达的下调作用 (P<0.01)。本研究证实,抑制了circHIPK3后可减少LPS诱导的小胶质细胞向M1表型转化,其保护机制与增强线粒体自噬流、促进受损线粒体清除密切有关。
  • 教育与教学
  • “E+C”混合式教学在动物分子生物学课程的探究与实践
    金玉兰, 罗丽健, 陈学秋, 吴小锋
    2025, 41(11): 1729-1736. https://doi.org/10.13865/j.cnki.cjbmb.2025.05.1056
    摘要 ( ) PDF全文 ( )   可视化   收藏
    动物分子生物学课程是动物医学和动物科学2个专业的核心专业基础课,讲授分子生物学的基本规律和原理,及其在动物科学研究工作中的应用和进展,对学生在动物科学领域的深入学习和研究能力的培养具有基础性的地位和作用。信息化浪潮下,数字化教育融合传统教学模式的需求逐渐增加,本文根据教学团队在动物分子生物学课程多年的教学实践,从教学资源建设、教学内容重构、学时调整和考评方式完善4个方面入手,围绕线上自主学习“E(Electronic-Learning)”、线下课堂精讲“C(Classroom)”和课后拓展,构建线上线下混合式教学模式,即“E+C”混合式教学模式,将线下课堂教学和线上自主学习进行有机融合。线下教学注重理论和知识体系的完整性,线上内容注重科普和趣味性,更易激发学生的学习兴趣和热情。经5年的实践证明,“E+C”混合式教学模式具有良好的教学效果,学生反馈本课程收获大,线下教学与线上学习连接紧密和互补性强,对专业知识的掌握具有很强的助力,同时也培养学习的内驱力,提高知识的获得感,显著提升教学效果。
  • 封面图片
  • 单细胞组学指引方向,空间组学加速探寻。解锁骨骼肌发育,如履平地(见1566~1578页)
    封面图片设计 熊明福
    2025, 41(11): 1737-1737.
    摘要 ( ) PDF全文 ( )   可视化   收藏
虚拟专题 更多...
月刊,1985年创刊
主办单位:中国生物化学与分子生物学会
     北京大学
承办单位:北京大学医学部
编辑单位:《中国生物化学与分子生物学报》
     编辑部
主  编:昌增益
国内刊号:CN 11-3870/Q
国际刊号:ISSN 2097-4329 (网络)
     ISSN 1007-7626 (印刷)
邮发代号:82-312
在线期刊
  • 阅读排行
  • 下载排行
  • 引用排行
  • 按栏目浏览
  • E-mail Alert
  • RSS
  • 下载中心
  • 中图分类号
  • 学术会议
  • 网络导航
新闻公告
更多>>
微信号:CJBMB-web
访问统计
    总访问量
    今日访问
    在线人数
版权所有 © 《中国生物化学与分子生物学报》编辑部
地址:北京市海淀区学院路北京大学医学部院内 
邮编:100191
电话:010-82801416 
传真:010-82801416 
E-mail:shxb@bjmu.edu.cn
本系统由北京玛格泰克科技发展有限公司设计开发